| নং | শিরোনাম | সেবার ধাপ | কার্যকলাপ |
|---|---|---|---|
| | |||
| ১ | মৎস্যচাষ বিষয়ক প্রশিক্ষণ প্রদান | দেখুন | |
| ২ | সেবা এবং ধাপসমূহ | দেখুন | |
| ৩ | আয়তন ও জনসংখ্যা | দেখুন | |
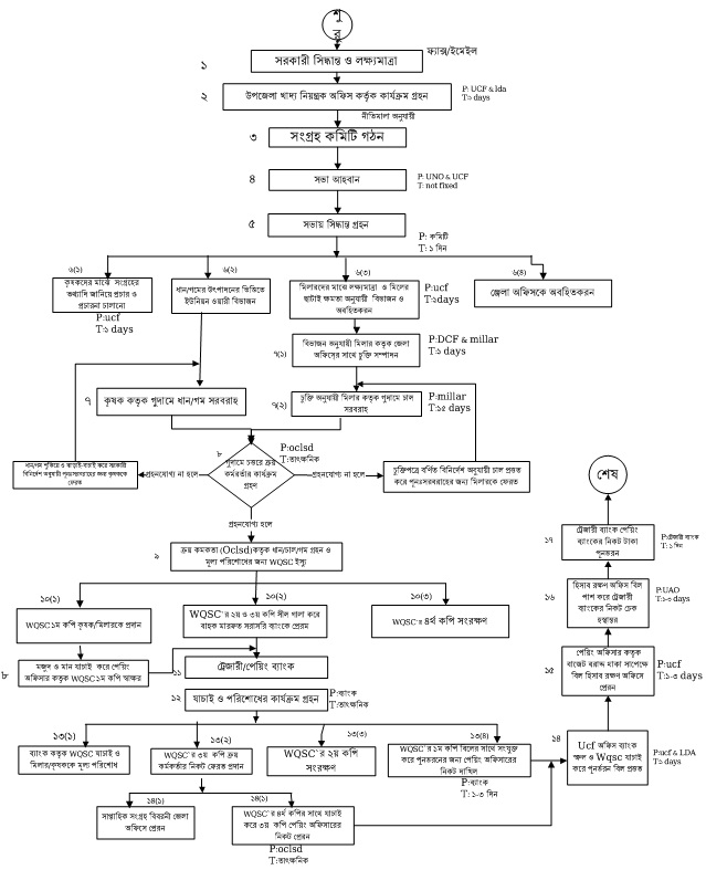
| ৪ | খাদ্যশস্য সংগ্রহ | দেখুন | |
| ৫ | লাইসেন্সপ্রদান/নবায়ন (আটাচাক্কি ও খাদ্যশস্যের খুচরা ব্যবসায়ীকে) | দেখুন | |
| ৬ | ডিও ইস্যুকরণ | দেখুন | |
| ৭ | ফেয়ার প্রাইস | দেখুন | |
| ৮ | ওএমএস | দেখুন | |
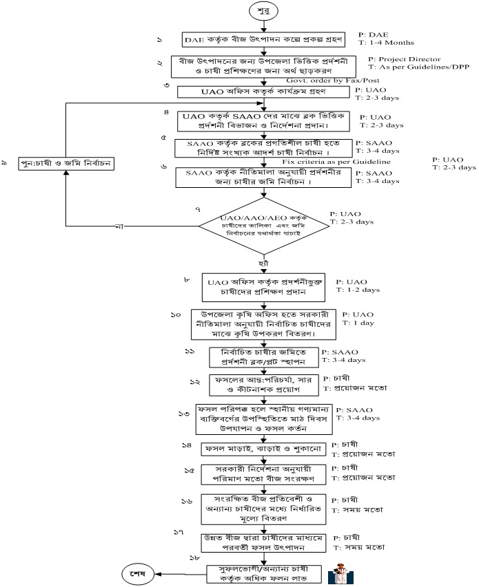
| ৯ | মান সম্মত বীজ উৎপাদনে সহায়তা | দেখুন | |
| ১০ | মান সম্মত বীজ উৎপাদনে সহায়তা | দেখুন |